智能制造与汽车工程学院2025年本科招生简章
智能制造与汽车工程学院
智能制造与汽车工程学院坐落于肇庆大旺高新技术开发区,依托区域产业优势,致力于培养“大国工匠”与“行业专家”。学院以“学科建在产业链上,工匠精神刻在心中,创新意识融入血液”为育人理念,紧密对接粤港澳大湾区先进装备制造、新能源汽车及智能机器人等战略性新兴产业,打造高层次技术技能人才培养高地。

区位优势助力职业发展

智能制造与汽车工程学院与粤港澳大湾区200余家企业建立深度合作,构建“实习-就业-职业成长”一体化通道。通过校企联合开发课程、定向培养、顶岗实习等方式,确保学生技能与岗位需求无缝对接。贯彻产教融合校企“双元”育人人才培养思路,助力学生成长为兼具工匠精神与创新能力的复合型人才。
智能制造与汽车工程学院以服务区域经济为己任,以培养高层次技术技能人才为目标,为学子搭建通往职业理想的坚实桥梁。选择这里,即是选择与时代脉搏同频,与产业未来同行!

本专协同,学科专业特色

智能制造与汽车工程学院开设机械设计制造及自动化、机器人技术、汽车服务工程技术、新能源汽车工程技术4个本科专业,专业设置紧扣数字化、智能化、绿色化发展趋势,涵盖机械设计、智能控制、新能源汽车全产业链等前沿领域,为学生提供多元化职业发展路径。

师资力量与教学资源雄厚

学院拥有一支高水平的“双师型”教师队伍,现有教职工80人,其中高级职称教师29人、博士4人,双师型教师占比达40%。校内建有工程训练中心、工业机器人教学工厂、汽车工程实验实训中心等32个实践教学平台,配备3D打印、数控加工、智能检测等先进设备,并与风华高科、小鹏汽车等龙头企业共建5个省市级校外实践基地。雄厚师资与校内外丰富教学资源,为学生技能提升提供坚实保障。


实力证明,数据说话



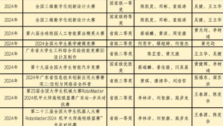
首届本科毕业生中,8人考入中山大学、悉尼大学等国内外知名高校深造,彰显人才培养质量。学生在工科大学生实验技能大赛、人工智能大赛、数字化设计大赛、RobotMaster大赛等赛事中屡获佳绩,近三年平均就业率达98.5%,毕业生入职宁德时代、一汽大众、华为等行业标杆企业,成为企业技术骨干。

竞赛王者
More


专业揭秘:四大本科方向



机械设计制造及自动化(260101)


学制:4年/学位:授予工学学士学位 培养目标:本专业面向粤港澳大湾区先进制造业,瞄定粤港澳大湾区,构建具有国际竞争力的现代产业体系的战略定位,培养能够践行社会主义核心价值观,德、智、体、美、劳全面发展,具有一定的科学文化水平,良好的人文素养、职业道德,鲜明的创业精神、工匠精神,一定的国际视野,胜任科技成果与实验成果转化工作,掌握较为系统的基础理论知识,具备过硬的专业技能、较强的数字化应用能力、创新能力和解决复杂技术问题能力。面向通用设备制造行业,专用设备制造业行业中的机械产品的机械设计工程技术人员、机械制造工程技术人员、智能制造工程技术人员职业群,同时也具备成为新兴行业与跨界岗位工程技术人员的潜力。
核心课程:机械系统设计、金属切削加工及机床、机械制造工艺与装备、数控加工技术及工艺编程、数字化制造技术、液压与气压传动、电气控制与 PLC 应用、智能传感与检测技术
就业前景:本专业面向通用设备制造业、专用设备制造业。服务肇庆高新区,辐射广东及粤港澳大湾区的相关战略支柱性产业集群和战略性新兴产业岗位集群建设中对人才需求功能。机械设计制造及自动化专业建设,对接本专业的新产业、新业态、新模式下的新职业带来的新岗位供需变化。从事本行业的机械设计类,如机械设计工程师、产品开发工程师;制造工艺类,如工艺工程师、模具工程师、高端数控加工工程师;自动化与智能制造类,如自动化工程师、工业机器人工程师;设备维护与管理类,如设备工程师、生产管理工程师。
可获得职业类资格证书:电工作业证;机械制图员证/高级;数控车床操作证/中级、高级;数控铣床(加工中心)操作证/中级、高级;工业机器人操作与运维/中级、高级;智能制造系统管理与控制/中级、高级
考研对接专业:机械制造及其自动化;机械设计及理论;机械电子工程;车辆工程;微机电系统;材料成型及控制工程;力学;能源与动力;智能制造系统与装备;智能控制检测与诊断等

机器人技术(260304)


学制:4年/学位:授予工学学士学位 培养目标:面向自动化和机器人生产线设计、集成、调试、二次开发、运行维护和技术咨询、服务等第一线岗位,培养德、智、体、美、劳全面发展,具有一定的创业精神、工匠精神,专业国际视野,适应区域发展、智能制造和产业转型升级的需求,掌握机器人技术的系统的基本理论,具备过硬的专业技能、较强的数字化和创新能力,能运用理论知识和实践技能解决工作岗位中遇到的实际问题,具有良好的团队合作能力和可持续发展的能力。
核心课程:机器人技术基础、电机与电气控制技术、机器人系统三维建模、智能传感与检测技术、运动控制技术、可编程控制器技术与应用、机器视觉技术、机器人编程技术、机器人生产线虚拟调试技术、机器人应用系统集成技术、Python技术应用、机器人系统应用、软件开发、服务机器人技术应用、组态软件及应用、单片机及接口技术、协作机器人技术及应用等。
就业前景: 本专业主要面向粤港澳大湾区先进制造业、机器人系统设计制造、机器人应用系统集成和机器人系统应用的各类企事业单位和政府机关,可以从事工业机器人系统的设计、制造和运行维护,工业机器人应用编程和调试,服务机器人设计、应用软件的开发、运行和维护,智能制造自动化生产线的集成和应用,主要岗位工业机器人机械工程师、工业机器人编程工程师、工业机器人系统集成工程师、工业机器人视觉工程师、ROS机器人工程师和自动化控制工程师等。
可获得职业类资格证书:电工作业证、工业机器人应用编程证书、工业机器人操作与运维证书、智能制造系统集成应用证书等。
考研对接专业:机械电子(机电一体化方向)、控制科学与工程、计算科学与技术(人工智能方向)、电子信息(机器人工程方向)和智能制造工程等。

新能源汽车工程技术(260702)


学制:4年/学位:授予工学学士学位
培养目标:本专业培养德智体美劳全面发展,掌握扎实的科学文化基础和新能源汽车构造与汽 车理论、机械设计与制造技术、电子电气与自动控制等知识,具备新能源汽车整车及零部件设计、测试与制造工艺开发、工程软件应用等能力,具有工匠精神和信息素养,能够从事新能源汽车整车、零部件及其配套设施的电子电气系统设计与调试、机械系统设计与改进、产品性能测试与评估、制造工艺设计与优化、生产现场管理与技术服务等工作的高层次技术技能人才。
核心课程:汽车构造、汽车理论、新能源汽车设计、新能源汽车控制技术、新能源汽车动力系统原理与设计、新能源汽车充电系统原理与设计、新能源汽车试验技术、新能源汽车制造技术、智能网联汽车技术、新能源汽车检测与故障诊断技术等课程。
就业前景:面向新能源汽车类及其配套企业从事新能源汽车整车及零部件的设计开发、生产制造、性能测试、产品检验、生产管理等方面的技术工作,也可以在车辆管理、车辆检测、车辆运营等行业,从事新能源汽车相关产品开发、科研、生产、管理等工作。
可获得职业类资格证书:汽车运用与维修1+X证书、汽车维修高级工证书等。
考研对接专业:车辆工程、机械工程等。

汽车服务工程技术(300203)


学制:4年/学位:授予工学学士学位
培养目标:本专业旨在培养德智体美劳全面发展,掌握扎实的科学文化基础和汽车构造(含新能源与智能网联汽车)、汽车理论与性能评价、汽车营销和金融等知识,具备汽车性能检测、诊断复杂故障、营销和金融服务等能力,具有工匠精神和信息素养,能够从事汽车性能检测评价、汽车故障诊断、汽车市场营销策划与管理、汽车金融产品设计、汽车保险服务、共享出行运营管理等工作的高层次技术技能人才。
核心课程:根据课程结构图,本专业的课程设置如下:汽车构造、汽车电气与电子控制技术、新能源汽车技术、智能网联汽车技术、汽车理论与性能评价、汽车故障诊断技术、汽车市场营销、汽车金融服务、事故车查勘与定损。
就业前景:本专业本专业毕业生就业前景广阔,初次就业岗位包括汽车机电维修工、动力电池装调与检测工、电气装配工、安全调试员,以及充电站和充电桩技术员等。随着经验积累,可晋升至汽车服务企业中高层管理岗位,如人力资源管理、财务管理、维修生产与服务质量管理等。毕业生主要面向汽车生产制造、管理、服务、运营等行业,能在汽车检测、汽车销售服务、汽车保险、共享出行等企业就业,合作企业包括比亚迪、广汽集团、小朋汽车,玛西尔,4S店,智能驾驶等知名企业,一次就业率高达95%以上。
可获得职业类资格证书:汽车维修工职业资格证书;新能源汽车维修工职业资格证书;智能网联汽车运维工程师职业资格证书;汽车共享出行运营管理师证书;汽车营销师职业资格证书;汽车金融服务师职业资格证书;汽车保险理赔员职业资格证书
考研对接专业:机械、车辆工程、交通运输、车辆工程、载运工具运用工程等。


精彩党团活动



党团活动

More
学院开展了一系列党团活动,通过组织“学党史、强信念、跟党走”主题教育、青年马克思主义者培养工程、红色实践研学等活动,进一步增强了团员青年的政治意识和责任担当;同时,结合专业特色开展志愿服务、创新创业竞赛等实践项目,有效提升了基层团组织的凝聚力和战斗力,为培养德才兼备的新时代青年奠定了坚实基础。

活动精彩瞬间

More
大学的生活丰富多彩
每一帧都记录着我们的成长
每一帧都值得我们去回味
而我们中的每一个人
都是自己生活电影的主角


校园环境分享


都说好看的风景总是恰巧出现在学生时代
学校的日落永远都不会让人失望
黄昏日落的浪漫总是让人念念不忘



























